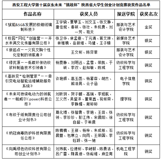
2020年9月11日,由团省委、省委教育工委、省科协、省社会科学院、省学联共同主办,西安翻译学院承办的第十届京东未来“挑战杯”陕西省大学生创业计划竞赛决赛闭幕式在西安翻译学院举行,永利官网9件参赛作品获奖,其中金奖1件,银奖2件,铜奖6件,学校荣获赛事“优秀组织单位”荣誉称号。(获奖作品信息见附件)。
学校本次创业计划竞赛自2019年9月启动以来,得到了党政领导、相关部门和各学院的大力支持,经各级团组织的组织发动,共收到13个学院的655件参赛作品,校团委通过广泛动员宣传、主动服务对接、积极发挥平台优势等多项举措,通过初赛、复赛、终审答辩和创业训练营打磨提升,最终遴选15件作品参加了省赛。
第十届京东未来“挑战杯”陕西省大学生创业计划竞赛大赛共收到68所高校823件参赛作品,作品涉及科技创新和未来产业、乡村振兴和脱贫攻坚、城市治理和社会服务、生态环保和可持续发展、文化创意和区域合作等5个领域。经过书面评审和线上终审答辩,共评出金奖56件,银奖106件,铜奖235件。(撰稿:黄冠 审核:凌旭)
